| 日期:2016-08-30 | 作者: | 来源:农业部网站 |
根据《兽药管理条例》规定,农业部组织完成《中华人民共和国兽药典(2015年版)》(以下简称《中国兽药典(2015年版)》一部、二部、三部的编制工作,现予发布,自2016年11月15日起施行。现就有关事宜公告如下。
一、《中国兽药典(2015年版)》是兽药研制、生产(进口)、经营、使用和监督管理活动应遵循的法定技术标准。
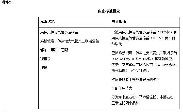
二、《中国兽药典(2015年版)》包括凡例、正文及附录。自《中国兽药典(2015年版)》施行之日起,原历版兽药典、兽药国家标准(化学药品、中药卷,第一册)及农业部公告等收载、发布的同品种兽药质量标准同时废止。
三、《中国兽药典(2015年版)》收载品种未收载的制剂规格(已废止的除外),质量标准按照《中国兽药典(2015年版)》收载品种相关要求执行,规格项按照原批准证明文件执行。
四、下列标准继续有效,但应执行《中国兽药典(2015年版)》相关通用要求。
(一)《中国兽药典(2015年版)》未收载品种且未公布废止的兽药国家标准;
(二)经批准公布的兽药变更注册标准且《中国兽药典(2015年版)》未收载的兽药国家标准。
五、2016年11月15日起申报兽药产品批准文号的企业和兽药检验机构应按照《中国兽药典(2015年版)》要求进行样品检验,并在兽药检验报告上标注《中国兽药典(2015年版)》兽药质量标准。此前申报的,兽药检验报告标注的执行标准可为原兽药质量标准,也可标注《中国兽药典(2015年版)》兽药质量标准。
六、2016年11月15日(含)前生产的相应兽药产品可按原兽药标准进行检验,并在产品有效期内流通使用。
七、各级兽医管理部门应积极做好《中国兽药典(2015年版)》宣传贯彻和实施工作,及时收集和反馈相关问题和意见。中国兽药典委员会应及时答复各地反映的有关问题,做好技术指导工作。
八、兽药企业应认真执行《中国兽药典(2015年版)》,不断提高兽药产品质量控制水平。
特此公告。




